首页 | 善闻 | 善文 | 善忆 | 善礼 | 善创
您当前的位置 : 天津河西 >> 善闻河西 >> 新闻纵揽
事关房租!天津拟延长这项规定
发布时间:2026-04-12

近日,天津市住房和城乡建设委员会发布“市住房城乡建设委关于对《市住房城乡建设委关于延长<关于重新印发天津市公有住房租金计算办法的通知>有效期的通知》 公开征求意见的公告”,拟将《市住房城乡建设委关于重新印发天津市公有住房租金计算办法的通知》(津住建发〔2021〕5号)有效期延长至2031年6月12日。

市住房城乡建设委关于延长

关于重新印发天津市公有住房租金计算办法的通知》有效期的通知

(征求意见稿)

各有关单位:

为继续做好公有住房租金计算政策指导工作,统一公有住房租金标准和计算办法,经研究,决定《市住房城乡建设委关于重新印发天津市公有住房租金计算办法的通知》(津住建发20215)有效期延长至2031612日,请遵照执行。

天津市公有住房租金计算办法

第一条为统一公有住房租金标准和计算办法,根据国家和本市有关规定,结合我市实际,制定本办法。

第二条本市城镇范围内的公有住房租金计算适用于本办法。本办法所称公有住房包括直管公产住房和单位自管产住房。

第三条公有住房租金,按照按质论价原则,以房屋结构、装修、设备条件为基础,以地段环境、楼层、朝向等条件为调剂因素,不同质量不同地段的房屋租金保持适当的差价。

第四条公有住房按照使用面积计算租金,以平方米为计租单位。计算方法是以标准房屋确定基本租金分数,与标准房屋条件不同的,依照租金调剂条件予以增减。

第五条标准房屋以砖混结构二等单元式楼房及其相对应的装修、设备条件构成。符合标准房屋条件的,每平方米基本租金分数为100分。

第六条使用面积包括居室面积和附属面积。附属面积包括方厅、过道、厨房、厕所、卫生间、储藏室(杂房)、居室外壁柜等。

第七条居室面积租金分间评定。附属面积租金随同单元(非单元式房屋随同层)居室单位租金较低的计算(不加朝向条件)。

第八条附属面积合用的,其租金按户分摊,原来已由分房单位、房管部门、街道、派出所等调解划分好的或已长期沿用的,按原划分或沿用的面积分摊计租。

非单元式房屋合用的过道不计租。

第九条公有住房租金计算公式:

每平方米租金=分值×(基本租金分数+调剂条件分数);

应收租金=居室面积租金+附属面积租金+附加条件租金;

计租面积单位(平方米)取小数点以后两位;

每平方米租金计算到

应收租金计算到人民币

第十条按本办法评出的每平方米租金分数低于50分的,一律按50分计算。

第十一条房屋计租条件发生变化时,应重新评定租金。

第十二条本办法自2021613日施行,有效期五年。《市国土房管局关于印发天津市公有住房租金计算办法的通知》(津国土房发〔201610号)同时废止。

标准房屋条件表

房租附加条件表

房租调剂条件表

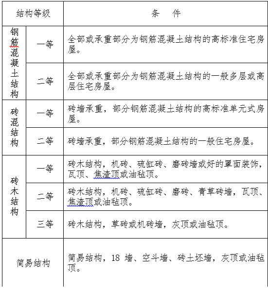
公有住房结构等级标准表

公有住房计租地段环境等级划分范围

一级地区:

和平区:多伦道以南,新兴路→新兴大街→气象台路以东地区;

河北区:兴隆街延长线至海河以南,天津站以西地区;

河西区:广东路以东,绍兴道以北地区。

二级地区:

和平区:多伦道以北,新兴路→新兴大街→气象台路以西地区;

河西区:体院北道→紫金山路以西→宾水道、乐园路以北,隆昌路西侧→围堤道新围堤道以北(至海河),绍兴道以南,广东路以西地区;

河东区:京山铁路以西,十四经路延长线至海河以北地区;

河北区:昆纬路、律纬路以西,五马路以南,兴隆街延长线至海河以北地区

南开区:西马路→南开三马路以东地区;

红桥区:大丰路→西站前街以东,津沪铁路以南地区。

三级地区:

河西区:体院北道→紫金山路以东→宾水道→乐园道→隆昌路东侧→围堤道新围堤道以南,洪泽路以西至海河,黑牛城道以北地区;

河东区:京山铁路以东,十四经路以南,东兴路以北,张贵庄路→红星路以西地区;

河北区:昆纬路、律纬路以东,五马路以北,新开河以南,育红路→红星路以西地区;

南开区:西马路→三马路→卫津路→津淄公路以西,天塔道→水上公园路→迎水道以北,红旗路以东地区;

红桥区:西马路→大丰路,西站前街以西→津浦铁路以北,红旗北路以东→津霸公路以北地区。

四级地区:

市内六区一、二、三级地区以外的地区;环城四区政府所在地。

关于公有住房计租条件的具体规定

一、建筑结构

(一)建筑结构等级按照《公有住房结构等级标准表》划分。

(二)根据我市房屋实际情况,多层大板住宅楼按砖混结构二等计算。

二、装修与设备

(一)双层木地板,指人字、席纹等双层地板;硬木地板,指菲律宾木地板等;普通地板,指美松地板等。

(二)美术水磨石地面,指有艺术花边、花纹或彩色的水磨石地面。

(三)硬木门窗,指菲木、柚木及其它优质木门窗;普通门窗,指一般红、白松木门窗。

(四)优质钢窗,指好的槽钢、型钢钢窗,铝合金窗。

(五)暖气设备能使用者按有暖气计算,不能使用者不计。

(六)澡盆,单元式房屋合用者按户分摊租金,非单元式房屋合用者不计租金。

(七)上、下水道设在大门口外,为本院使用者,为有上、下水道。

三、楼层

(一)平窨子计层,地下室不计层。

(二)屋顶间指老楼房顶层室内有斜坡或净高不足2.2米的房间。

(三)滨海汉沽、大港及武清区、宝坻区、宁河区、静海区、蓟州区地区楼层调剂分数如下:一层、五层为0,二层、三层加10分,四层加5分,六层以上递减5分。

四、朝向和采光

(一)窗向南的居室指基本向南,包括倾斜角不大于45°的。

(二)部分黑暗的居室是指室内局部黑暗;大部分黑暗的居室是指室内尚有光线,但经常需要灯光照明的;全部黑暗的居室是指室内完全失去自然光线的。

(三)居室内墙严重潮湿的,每平方米酌减510分,如系使用者造成的不减。

五、阳(平)台

(一)首层阳台,有围墙或护栏的按阳台计算,无围墙或护栏的不计算。

(二)单元式房屋合用的阳台租金按户分摊;非单元式房屋合用的阳(平)台不计租金。

(三)封闭式阳台不论独用或伙用均计算租金。

六、计租面积的计算

(一)使用面积一律从内墙皮量起,单元式房屋从进单元门计算,一般楼房从进楼门口计算。

(二)计租面积内有墙垛、砖柱等,每处面积超过0.2平方米的,应减除所占面积。

(三)计租面积内有楼梯的,按其投影面积的二分之一减除;地面楼梯口所占面积全部减除。

(四)顶棚有斜坡的房间,低于1.5米的部分不计面积。

(五)居室内的壁柜按室内面积计算,居室外的壁柜按附属面积计算,半截壁柜、悬空壁柜不计租。

(六)室内阁楼按面积折半计租。

(七)外廊式房屋的外走廊不计租。

(八)电梯间、水泵房、锅炉房、变电室等公共设施用房不计租。

(九)丈量面积时,其长宽度误差在5厘米以内者为允许误差。

七、其他

计租条件内有住户自费安装、自行维修的项目,仍按原有条件计租。

人民网 | 新华网 | 央视网 | 北方网 | 津报网